各二级学院、各部门,台州市中心医院(台州学院附属医院),附属市立医院:
根据学校工作安排,为做好我校2017年度专业技术职务评聘工作,现就有关事项通知如下:
一、评聘依据
1.《浙江省教育厅 浙江省人力资源和社会保障厅关于深化高校教师专业技术职务评聘制度改革的意见》(浙教高科〔2014〕28号)。
2.《浙江省教育厅浙江省人力资源和社会保障厅关于高校教师专业技术职务评聘制度改革有关问题的通知》(浙教高科〔2014〕84号)。
3.《浙江省专业技术资格评审工作实施细则(试行)》(浙人专〔2006〕351号)。
4.《台州学院专业技术职务评聘办法》(台学院发〔2017〕43号)。
二、主要政策
1.非我校自主评聘系列(工程专业、档案专业、出版专业、经济专业、会计专业、审计专业、卫生技术)的专业技术人员申报高级专业技术资格,须在有空余岗位的情况下,由本人提前一年提出申请,所在部门考核推荐,经学校专业技术职务评聘委员会评审同意,按原评审权限报送省、市各有关评审委员会进行任职资格评审,实行评聘合一,评审通过者予以聘任。
2.实行“以考代评”的专业技术人员,取得资格后,由本人提出申请,经所在部门考核推荐,报学校专业技术职务评聘委员会,由学校专业技术职务评聘委员会确定是否予以聘任,时间与其他系列一致。
3.学校根据2017-2019年专业技术职务评聘规划和2017年度评聘计划向各二级学院考核推荐组、综合考核推荐组下达本年度高级专业技术职务评聘推荐指标,各二级学院考核推荐组在推荐指标数内对本单位专业技术岗位申报对象进行推荐;综合考核推荐组在推荐指标数内对14个二级学院的职员和其他所有部门的申报对象进行推荐,未达到各系列专业技术职务任职条件最低标准的不得推荐。
4.进一步发挥评审导向作用。对于长期从事公共课、基础课教学,教学工作量大,学生评价一直较好的一线教师,申报副教授的,可予以优先考虑;对于从行业企业引进的、具有行业企业高级专业职称的,首次转评,可予以优先考虑;对于提交的论文、项目、课题、成果与申报的职称系列关联度不高的从严控制。
5.一般职员只参加教育管理研究专业资格评审。
6.实验技术系列破格申报条件按照《台州学院专业技术职务评聘办法》中教师系列破格的条件执行。
7.评聘当年达到法定退休年龄而未办理延长退休手续的教师,不再评聘高一级专业技术职务。
8.申请高级职务的人员,其成果需经校外同行专家鉴定。申请正高级职务的,送985、211高校;申请副高级职务的,送具有博士授予权的高校(至少有一份应送省外高校);特殊学科如外语、音乐、美术、体育等可以送相应的单科性专业院校。成果送审由学校统一组织,实行匿名送审。
三、若干具体规定
1.切实落实“教授、副教授上讲台制度”。未按学校规定要求承担本科教学任务者不得申报教授、副教授专业技术职务。
2.申报或转评高校教师系列专业技术职务,必须取得高校教师资格证书。
3.担任专业基础课、专业课教师应具备相关专业实践经历,任现职期间一般要有到行业、企事业、中小学挂职锻炼、合作研发或指导学生实践实习的经历,原则上累计要达到6个月及以上。教师6个月专业实践经历的掌握由教师所在二级学院来审定,作为教师申报评聘职务的重要参考条件。
4.参加工作后取得学历、学位的人员,取得学历、学位前后的任职时间可以累计,达到任职时间要求的,可以申报高一级专业技术职务。
5.教学工作业绩考核结论作为教师专业技术职务申报和评审的重要依据。教师晋升年限中因脱产进修、挂职锻炼等原因,“近五年”教学工作业绩考核不完整的,可用任现职以来“近5次”教学工作业绩考核结果来代替。
6.自主评聘系列人员一般破格申报高级专业技术职务,破格年限最多为1年。如果一般破格申报年限中有脱产进修情况,脱产进修时间计算在破格年限内。
7.附属医院兼评教授、副教授的教学工作量近三年年均不少于64学时,且教学业绩考核均为合格及以上。
8.博士毕业后申报副高级专业技术职务至少要有6个月及以上的助教经历,硕士毕业后申报中级专业技术职务至少要有1年及以上的助教经历。
9.博士后科研流动站、工作站出站人员不予直接认定高校相应的高级(副高)专业技术职务,按正常程序申报评聘,新入校当年即可申报,入校2年内均可以申报科学研究系列专业职务评聘。
10.任现职以来科研(含教改教研)项目填报10项以内,论文论著正高填报6项以内,副高填报4项以内。
11.省教育厅、省社科联、省教科规划等厅级及以下项目、课题必须结题后,才能作为申报专业技术职务的成果。省部级及以上课题、横向项目不作结题要求。
12.未公开发表或在国际会议上提交的被EI、ISTP(CPCI—S)、ISSHP(CPCI—SSH)收录的论文不能作为教师专业技术职务评聘的申报材料。
13.申请专业技术职务所填报的论文,须提交学术不端文献检测报告,此项工作由学校科研处组织实施,申报人对检测报告汇总结果签字确认,重复率达到30%的论文不能作为专业技术职务评聘的申报材料。
14.自主评聘系列人员申请专业技术职务所提交各类材料的时间,为任现职以来至申报当年6月30日。
15.获得博士学位且已担任2年及以上中级专业技术职务的人员申报副高级专业技术职务,攻读博士学位期间取得的成果不得填入专业技术职务申报材料,博士毕业进校以后取得的成果可以作为教师专业技术职务评聘的申报材料。
16.参加过专业技术职务评审未获通过的人员,必须有新成果方可再次申报。
17.从2016年开始,职称外语和计算机应用能力考试不作为自主评聘系列人员申报专业技术职务的必备条件,是否作为非自主评聘系列人员申报专业技术职务的条件按评聘系列主管部门的规定执行。
18.关于岗前培训、普通话、年度考核、学生教育管理工作等方面的要求仍按原规定执行。
19.送审代表作均须以第一作者论文(台州学院为第一单位),在职博后或在职进修、访学人员,经本人申请,学校同意,可以送审1篇以博后或进修单位为第一通讯单位,台州学院为第二通讯单位的代表作。
20.新引进博士后科研流动站、工作站出站人员在站期间取得的成果,可以作为专业技术职务评聘的业绩材料;调入人员在原单位任现职以来取得的成果,可以作为专业技术职务评聘的业绩材料。
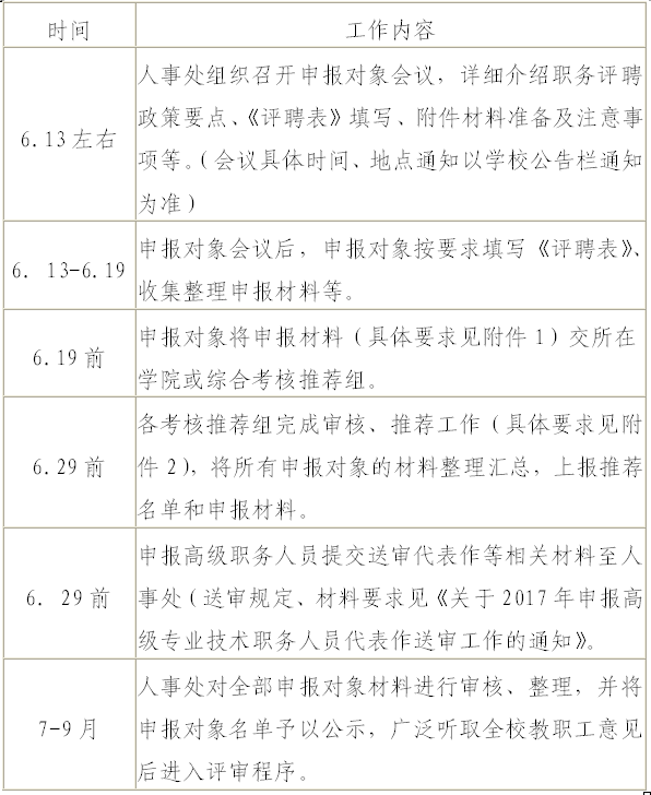
四、工作时间安排(各考核推荐组必须严格按照规定时间报送所有材料) 
五、若干注意事项
1.强化推荐审核。各考核推荐组必须严格对照《台州学院专业技术职务评聘办法》中关于不同申报类型的学历、资历、教学、科研等方面要求进行审核,对于达不到任职条件最低要求的申报对象一律不允许推荐。
2.强化公示环节,接受全校教职工广泛监督。各考核推荐组必须以一定的方式,对申报者的申报职务、业绩材料进行申报前全信息公示;学校对申报者的评审材料进行审查后,将申报者的《综合评审表》在校园网上进行全信息公示;评聘结束后,将评聘通过人员的名单在校园网上进行公示。
3.申报对象要如实反映自己的情况,必须在规定时间内按统一要求,规范上报申报材料。对不符合要求的申报材料,各考核推荐组和人事处将不予受理。
4.申报材料的审核要层层把关,明确责任,落实到人。各考核推荐组要指定专人负责对申报材料的原件与复印件进行认真核对,并在相应的复印件上注明“与原件相符”字样,同时审核人必须签字并加盖考核推荐组公章。
5.各考核推荐组在认真审核申报对象相关材料的基础上,要客观反映申报对象考核情况,对申报对象任现职以来的思想政治表现、教学、科研、社会服务等工作的能力及履行职责的情况、业绩做出全面、客观、公正的评价,并填写推荐意见,及时报送人事处。
6.各考核推荐组在申报、审核、推荐过程中要严肃纪律、坚持原则、秉公办事,规范操作。工作中同时注意做好思想政治工作,维护稳定,确保今年专业技术职务评聘工作顺利进行。
7.非学校自主评聘系列人员如要在2017年申报外送评审中级资格或在2018年申报外送评审高级资格的,请在6月20日前告之人事处。
8.2017年校内岗位(专业技术岗)变动人员、外单位调入我校专业技术人员、新入校符合直接初聘职务人员的职务聘任工作均在下半年启动,另行发文通知。
为保证专业技术职务评聘工作严肃性,增加透明度,做到公正、公平、公开,学校监察部门受理教职工对评审工作中弄虚作假和违规行为的举报(举报电话:88665795,85137007),对举报内容一经核实,严肃处理。
人事处将认真细致做好专业技术职务评聘政策咨询和解释工作,联系人:王瑜、卓锋,咨询电话为:85137101。
附件1.2017年各单位高级推荐指标一览表
附件2.专业技术职务申报材料具体要求
附件3.考核推荐组材料审核、推荐工作具体要求
附件4.专业技术职务评聘复印材料目录
附件5.台州学院教师专业技术职务评聘综合考核表
附件6.台州学院教师专业技术职务评聘表
附件7.台州学院非自主评聘系列专业技术资格评审推荐表
附件8.台州学院“以考代评”人员专业技术职务聘任审批表
附件9.学位授予和人才培养学科目录(2011版)
台州学院人事处
2017年6月12日